Warning:
JavaScript is turned OFF. None of the links on this page will work until it is reactivated.
If you need help turning JavaScript On, click here.
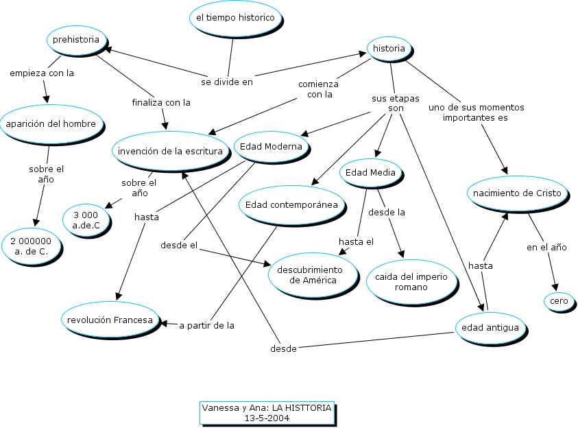
The Concept Map you are trying to access has information related to:
la historia, historia, descubrimiento de am�rica, edad media, cero, aparici�n del hombre, edad moderna, revoluci�n francesa, invenci�n de la escritura, 3 000 a.de.c, nacimiento de cristo, 2 000000 a. de c., caida del imperio romano, edad antigua, vanessa y ana la histtoria 13-5-2004, prehistoria, edad contempor�nea, el tiempo historico