Warning:
JavaScript is turned OFF. None of the links on this page will work until it is reactivated.
If you need help turning JavaScript On, click here.
The Concept Map you are trying to access has information related to:
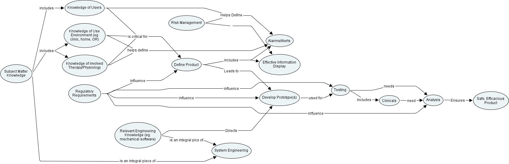
ihlenfeldt concep map (hierarchical format), testing, risk management, develop prototype(s), define product, system engineering, relevant engineering knowledge (eg. mechanical software), safe, efficacious product, alarms alerts, knowledge of use environment (eg clinic, home, or), effective information display, knowledge of users, regulatory requirements, knowledge of involved therapy physiology, clinicals, analysis, subject matter knowledge