Warning:
JavaScript is turned OFF. None of the links on this page will work until it is reactivated.
If you need help turning JavaScript On, click here.
The Concept Map you are trying to access has information related to:
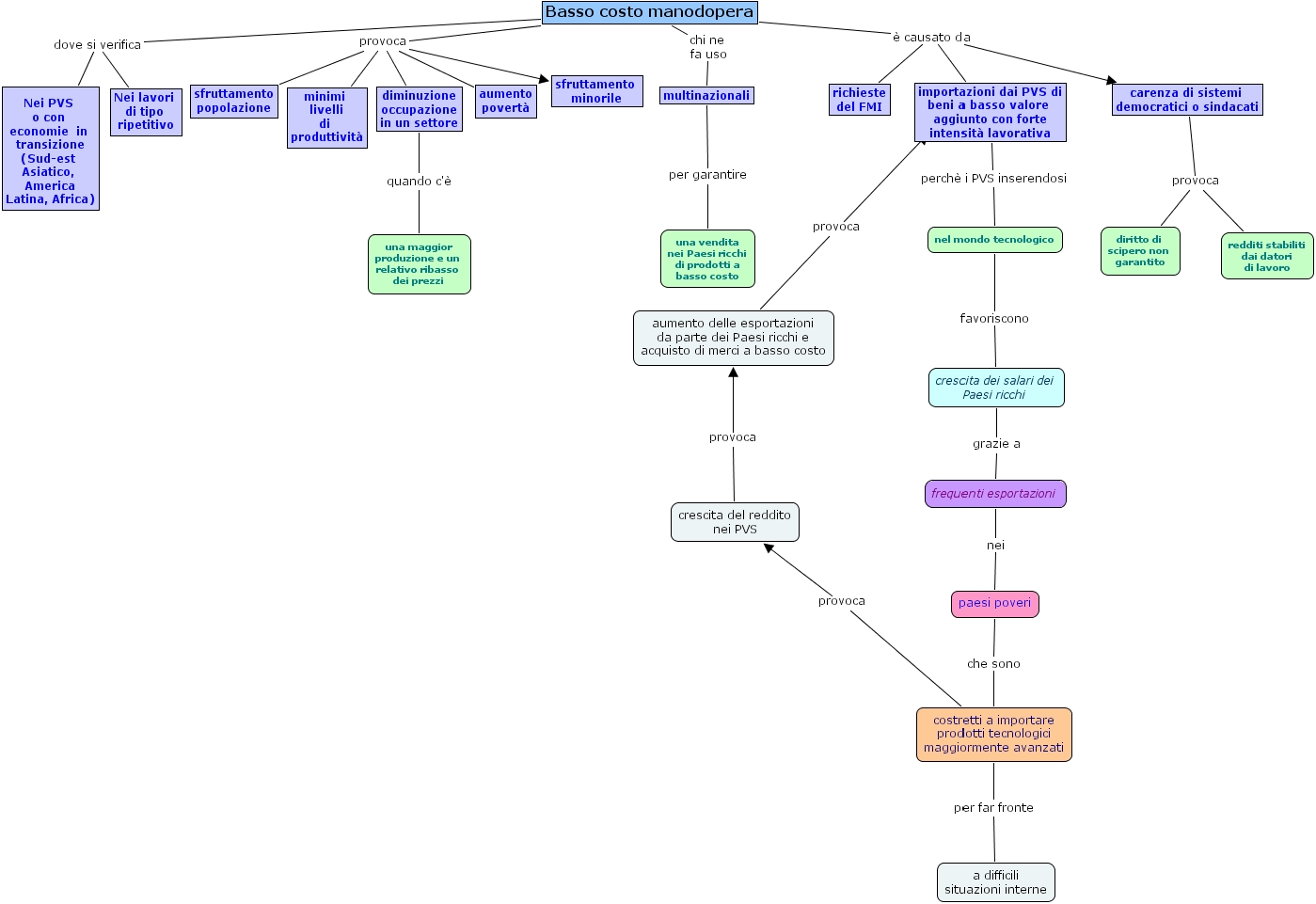
basso costo manodopera 1, sfruttamento popolazione, una vendita nei paesi ricchi di prodotti a basso costo, ????, carenza di sistemi democratici o sindacati, paesi poveri, aumento delle esportazioni da parte dei paesi ricchi e acquisto di merci a basso costo, diminuzione occupazione in un settore, a difficili situazioni interne, multinazionali, importazioni dai pvs di beni a basso valore aggiunto con forte intensit� lavorativa, sfruttamento minorile, nei pvs o con economie in transizione (sud-est asiatico, america latina, africa), diritto di scipero non garantito, minimi livelli di produttivit�, crescita dei salari dei paesi ricchi, crescita del reddito nei pvs, basso costo manodopera, aumento povert�, una maggior produzione e un relativo ribasso dei prezzi, nei lavori di tipo ripetitivo, frequenti esportazioni, nel mondo tecnologico, costretti a importare prodotti tecnologici maggiormente avanzati, richieste del fmi, redditi stabiliti dai datori di lavoro