Warning:
JavaScript is turned OFF. None of the links on this page will work until it is reactivated.
If you need help turning JavaScript On, click here.
The Concept Map you are trying to access has information related to:
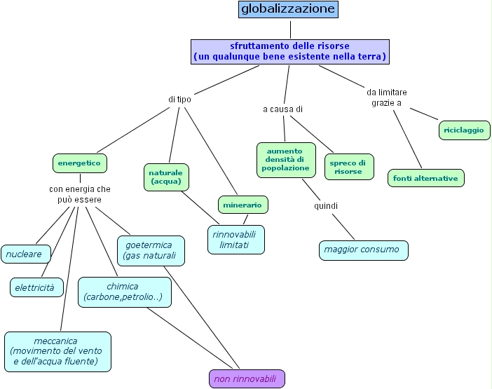
anna, globalizzazione, spreco di risorse, naturale (acqua), chimica (carbone,petrolio..), maggior consumo, non rinnovabili, meccanica (movimento del vento e dell'acqua fluente), energetico, fonti alternative, riciclaggio, elettricit�, rinnovabili limitati, goetermica (gas naturali, minerario, sfruttamento delle risorse (un qualunque bene esistente nella terra), nucleare, aumento densit� di popolazione