Warning:
JavaScript is turned OFF. None of the links on this page will work until it is reactivated.
If you need help turning JavaScript On, click here.
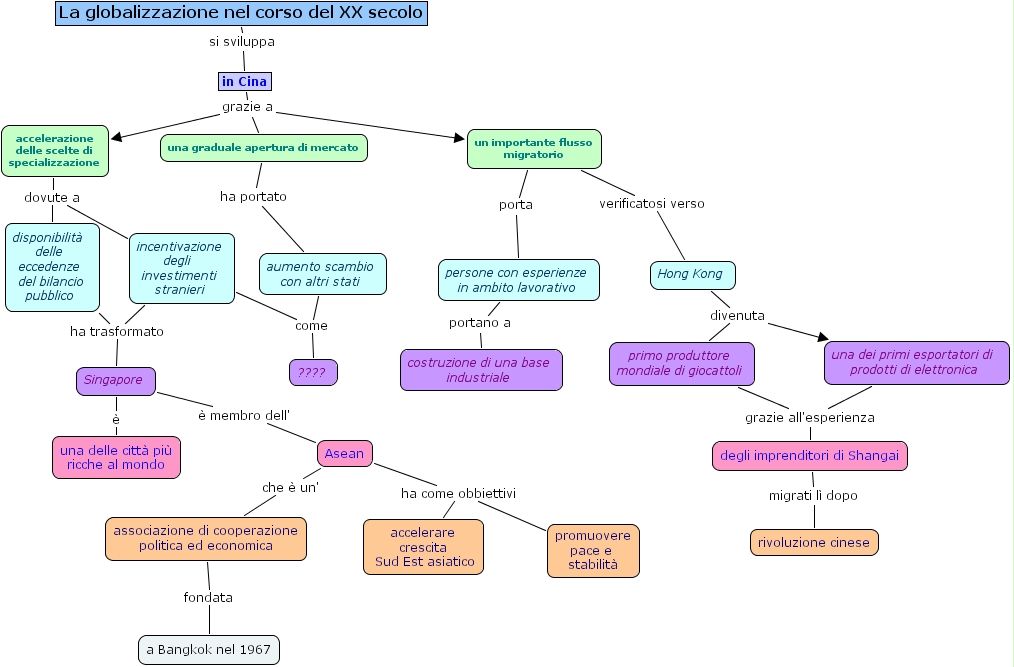
The Concept Map you are trying to access has information related to:
campagnaro finale, hong kong, una delle citt� pi� ricche al mondo, disponibilit� delle eccedenze del bilancio pubblico, la globalizzazione nel corso del xx secolo, una dei primi esportatori di prodotti di elettronica, un importante flusso migratorio, incentivazione degli investimenti stranieri, rivoluzione cinese, persone con esperienze in ambito lavorativo, associazione di cooperazione politica ed economica, asean, primo produttore mondiale di giocattoli, ????, accelerazione delle scelte di specializzazione, singapore, degli imprenditori di shangai, accelerare crescita sud est asiatico, costruzione di una base industriale, a bangkok nel 1967, una graduale apertura di mercato, aumento scambio con altri stati, promuovere pace e stabilit�, in cina