Warning:
JavaScript is turned OFF. None of the links on this page will work until it is reactivated.
If you need help turning JavaScript On, click here.
The Concept Map you are trying to access has information related to:
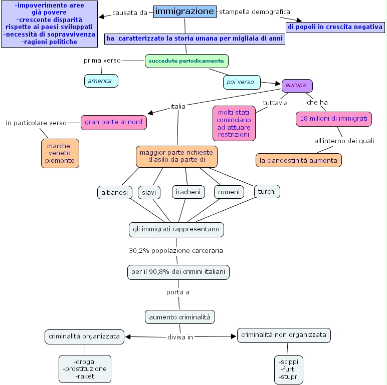
emigrazione, albanesi, slavi, di popoli in crescita negativa, poi verso, gran parte al nord, europa, ha caratterizzato la storia umana per migliaia di anni, 18 milioni di immigrati, marche veneto piemonte, succedute periodicamente, america, turchi, immigrazione, -impoverimento aree gi� povere -crescente disparit� rispetto ai paesi sviluppati -necessit� di sopravvivenza -ragioni politiche, per il 90,8% dei crimini italiani, criminalit� non organizzata, -scippi -furti -stupri, aumento criminalit�, rumeni, molti stati cominciano ad attuare restrizioni, -droga -prostituzione -raket, maggior parte richieste d'asilo da parte di, gli immigrati rappresentano, criminalit� organizzata, la clandestinit� aumenta, iracheni