Warning:
JavaScript is turned OFF. None of the links on this page will work until it is reactivated.
If you need help turning JavaScript On, click here.
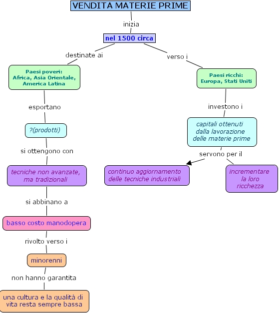
The Concept Map you are trying to access has information related to:
lisa finale, basso costo manodopera, ?(prodotti), tecniche non avanzate, ma tradizionali, paesi poveri africa, asia orientale, america latina, vendita materie prime, incrementare la loro ricchezza, capitali ottenuti dalla lavorazione delle materie prime, nel 1500 circa, paesi ricchi europa, stati uniti, una cultura e la qualit� di vita resta sempre bassa, continuo aggiornamento delle tecniche industriali , minorenni