Warning:
JavaScript is turned OFF. None of the links on this page will work until it is reactivated.
If you need help turning JavaScript On, click here.
The Concept Map you are trying to access has information related to:
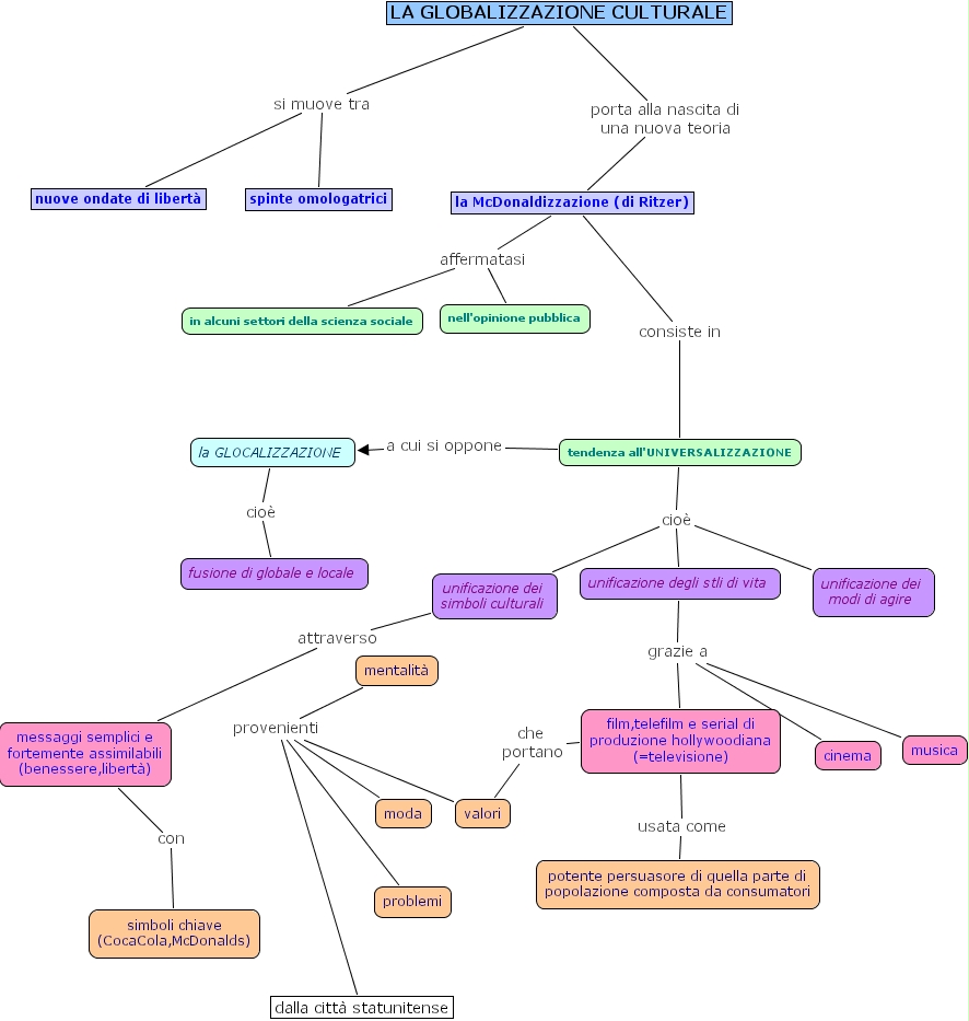
marini giulia, cinema, musica, dalla citt� statunitense, spinte omologatrici, messaggi semplici e fortemente assimilabili (benessere,libert�), film,telefilm e serial di produzione hollywoodiana (=televisione), mentalit�, simboli chiave (cocacola,mcdonalds), in alcuni settori della scienza sociale, potente persuasore di quella parte di popolazione composta da consumatori, valori, nell'opinione pubblica, problemi, tendenza all'universalizzazione, unificazione degli stli di vita, nuove ondate di libert�, la globalizzazione culturale, la glocalizzazione, moda, la mcdonaldizzazione (di ritzer), unificazione dei simboli culturali, unificazione dei modi di agire, fusione di globale e locale