Warning:
JavaScript is turned OFF. None of the links on this page will work until it is reactivated.
If you need help turning JavaScript On, click here.
The Concept Map you are trying to access has information related to:
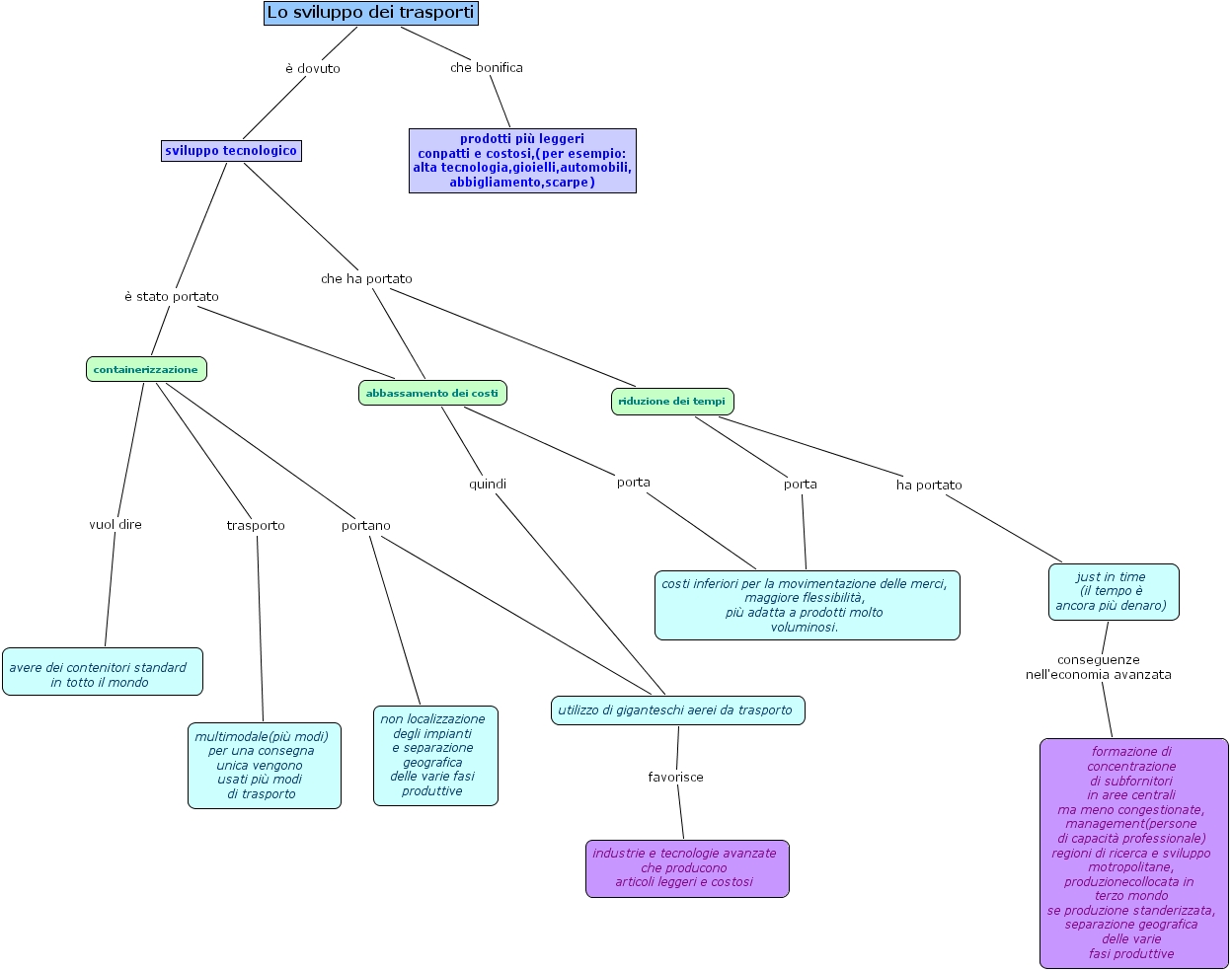
zaniah ferrario, abbassamento dei costi, prodotti pi� leggeri conpatti e costosi,(per esempio alta tecnologia,gioielli,automobili, abbigliamento,scarpe), utilizzo di giganteschi aerei da trasporto, formazione di concentrazione di subfornitori in aree centrali ma meno congestionate, management(persone di capacit� professionale) regioni di ricerca e sviluppo motropolitane, produzionecollocata in terzo mondo se produzione standerizzata, separazione geografica delle varie fasi produttive, just in time (il tempo � ancora pi� denaro), riduzione dei tempi, multimodale(pi� modi) per una consegna unica vengono usati pi� modi di trasporto, avere dei contenitori standard in totto il mondo, non localizzazione degli impianti e separazione geografica delle varie fasi produttive, industrie e tecnologie avanzate che producono articoli leggeri e costosi, sviluppo tecnologico, costi inferiori per la movimentazione delle merci, maggiore flessibilit�, pi� adatta a prodotti molto voluminosi., containerizzazione, lo sviluppo dei trasporti