Warning:
JavaScript is turned OFF. None of the links on this page will work until it is reactivated.
If you need help turning JavaScript On, click here.
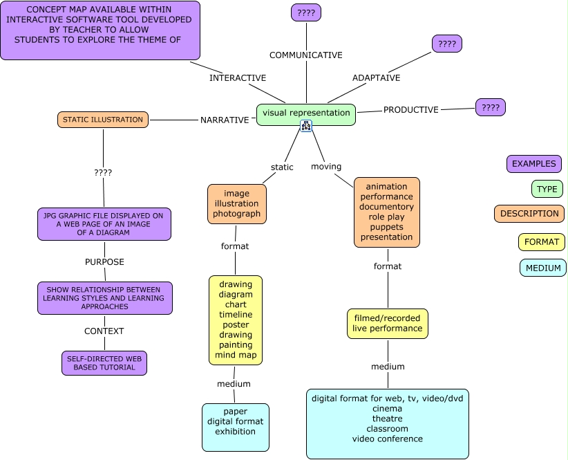
This Concept Map, created with IHMC CmapTools, has information related to: image map, visual representation moving animation performance documentory role play puppets presentation, visual representation PRODUCTIVE ????, filmed/recorded live performance medium digital format for web, tv, video/dvd cinema theatre classroom video conference, SHOW RELATIONSHIP BETWEEN LEARNING STYLES AND LEARNING APPROACHES CONTEXT SELF-DIRECTED WEB BASED TUTORIAL, visual representation COMMUNICATIVE ????, animation performance documentory role play puppets presentation format filmed/recorded live performance, JPG GRAPHIC FILE DISPLAYED ON A WEB PAGE OF AN IMAGE OF A DIAGRAM PURPOSE SHOW RELATIONSHIP BETWEEN LEARNING STYLES AND LEARNING APPROACHES, visual representation NARRATIVE STATIC ILLUSTRATION, visual representation INTERACTIVE CONCEPT MAP AVAILABLE WITHIN INTERACTIVE SOFTWARE TOOL DEVELOPED BY TEACHER TO ALLOW STUDENTS TO EXPLORE THE THEME OF, visual representation static image illustration photograph, visual representation ADAPTAIVE ????, drawing diagram chart timeline poster drawing painting mind map medium paper digital format exhibition, image illustration photograph format drawing diagram chart timeline poster drawing painting mind map, STATIC ILLUSTRATION ???? JPG GRAPHIC FILE DISPLAYED ON A WEB PAGE OF AN IMAGE OF A DIAGRAM