Warning:
JavaScript is turned OFF. None of the links on this page will work until it is reactivated.
If you need help turning JavaScript On, click here.
The Concept Map you are trying to access has information related to:
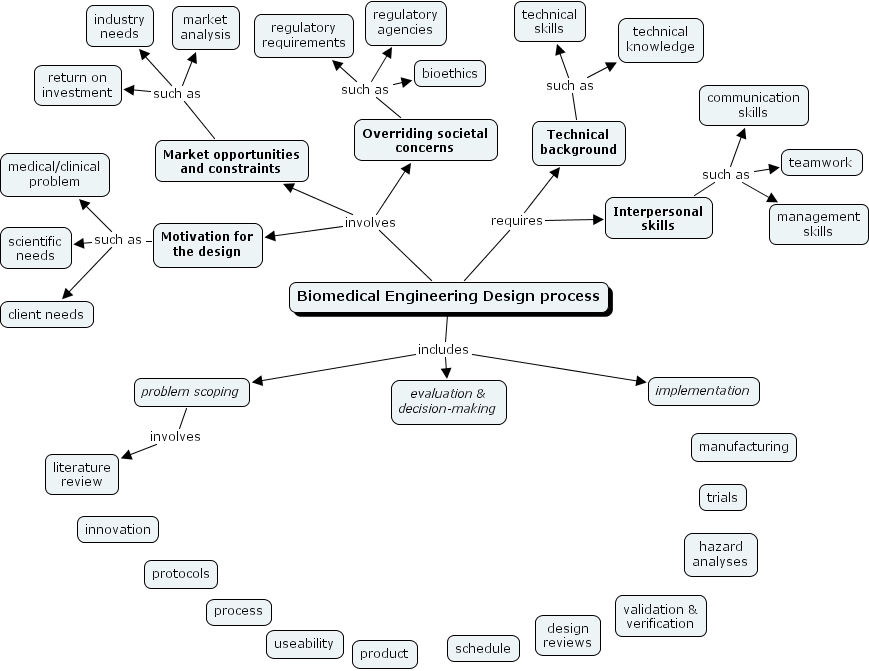
taxonomy web network, validation & verification, technical knowledge, process, protocols, product, schedule, market opportunities and constraints, evaluation & decision-making, scientific needs, motivation for the design, interpersonal skills, client needs, teamwork, implementation, overriding societal concerns, technical skills, problem scoping, manufacturing, bioethics, regulatory agencies, regulatory requirements, industry needs, management skills, useability, technical background, medical clinical problem, design reviews, literature review, innovation, trials, communication skills, hazard analyses, biomedical engineering design process, market analysis, return on investment