Warning:
JavaScript is turned OFF. None of the links on this page will work until it is reactivated.
If you need help turning JavaScript On, click here.
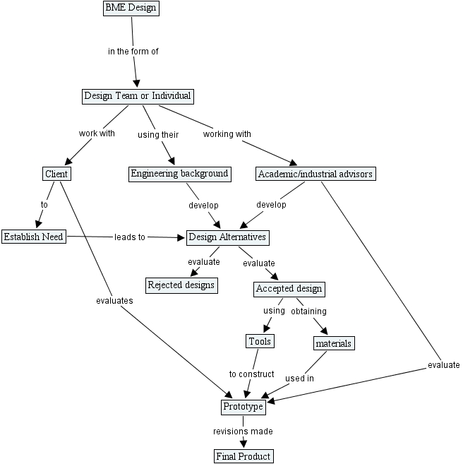
The Concept Map you are trying to access has information related to:
eberhardt map2, final product, rejected designs, prototype, tools, establish need, materials, accepted design, design team or individual, client, bme design, engineering background, academic industrial advisors, design alternatives