Warning:
JavaScript is turned OFF. None of the links on this page will work until it is reactivated.
If you need help turning JavaScript On, click here.
The Concept Map you are trying to access has information related to:
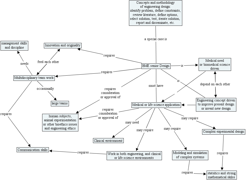
buchsbaum concept map, complex experimental deisgn, engineering concept driven to improve present design or invent new design, bme senior design, innovation and originality, human subjects, animal experimentation or other bioethics issues and engineering ethics, management skills and discipline, multidisciplinary team work, communication skills, modeling and simulation of complex systems, work in both engineering, and clinical or life science environments, large teams, medical need or biomedical science driven, medical or life science application, statsitics and strong mathematical skilss, clinical environment, concepts and methodology of engineering design identify problem, define constraints, review literature, define options, select solution, test, iterate solution, report and disseminate, etc.