Warning:
JavaScript is turned OFF. None of the links on this page will work until it is reactivated.
If you need help turning JavaScript On, click here.
The Concept Map you are trying to access has information related to:
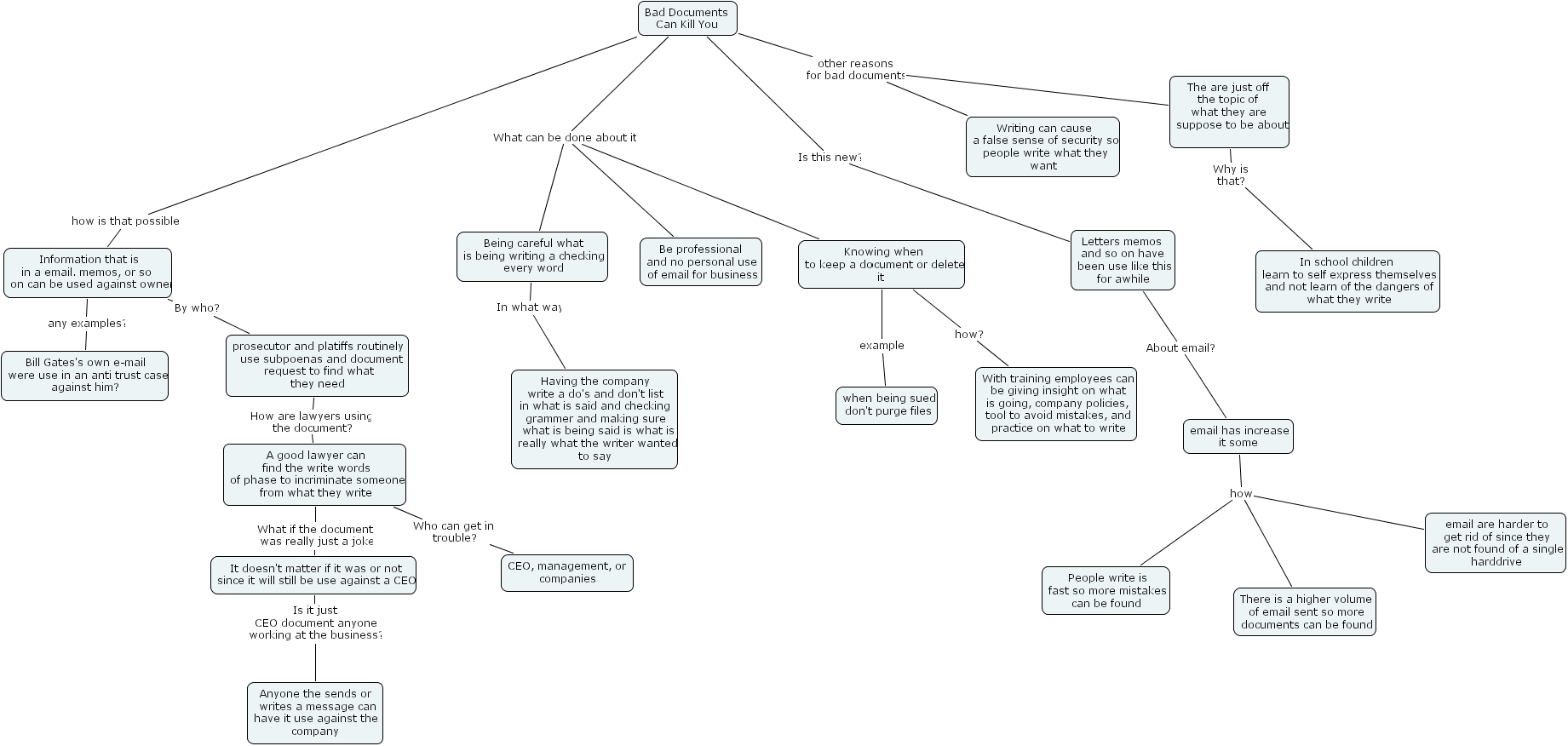
bad document can kill you, prosecutor and platiffs routinely use subpoenas and document request to find what they need, when being sued don't purge files, bill gates's own e-mail were use in an anti trust case against him?, anyone the sends or writes a message can have it use against the company, in school children learn to self express themselves and not learn of the dangers of what they write, with training employees can be giving insight on what is going, company policies, tool to avoid mistakes, and practice on what to write, writing can cause a false sense of security so people write what they want, email are harder to get rid of since they are not found of a single harddrive, information that is in a email. memos, or so on can be used against owner, ceo, management, or companies, letters memos and so on have been use like this for awhile, email has increase it some, it doesn't matter if it was or not since it will still be use against a ceo, bad documents can kill you, knowing when to keep a document or delete it, a good lawyer can find the write words of phase to incriminate someone from what they write, there is a higher volume of email sent so more documents can be found, being careful what is being writing a checking every word, having the company write a do's and don't list in what is said and checking grammer and making sure what is being said is what is really what the writer wanted to say, be professional and no personal use of email for business, people write is fast so more mistakes can be found, the are just off the topic of what they are suppose to be about