Warning:
JavaScript is turned OFF. None of the links on this page will work until it is reactivated.
If you need help turning JavaScript On, click here.
The Concept Map you are trying to access has information related to:
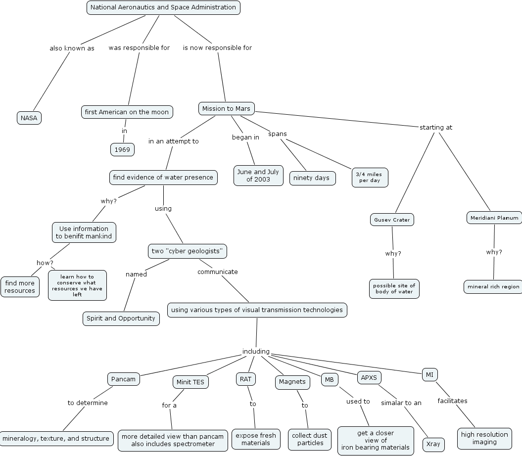
mars rovers paper- antoine bridges, get a closer view of iron bearing materials, spirit and opportunity, 1969, possible site of body of water, expose fresh materials, rat, meridiani planum, learn how to conserve what resources we have left, find evidence of water presence, pancam, mineral rich region, mission to mars, magnets, national aeronautics and space administration, gusev crater, minit tes, two cyber geologists , find more resources, first american on the moon, use information to benifit mankind, collect dust particles, xray, june and july of 2003, mb, nasa, apxs, high resolution imaging, more detailed view than pancam also includes spectrometer, using various types of visual transmission technologies, 3 4 miles per day, mineralogy, texture, and structure, ninety days , mi