Warning:
JavaScript is turned OFF. None of the links on this page will work until it is reactivated.
If you need help turning JavaScript On, click here.
The Concept Map you are trying to access has information related to:
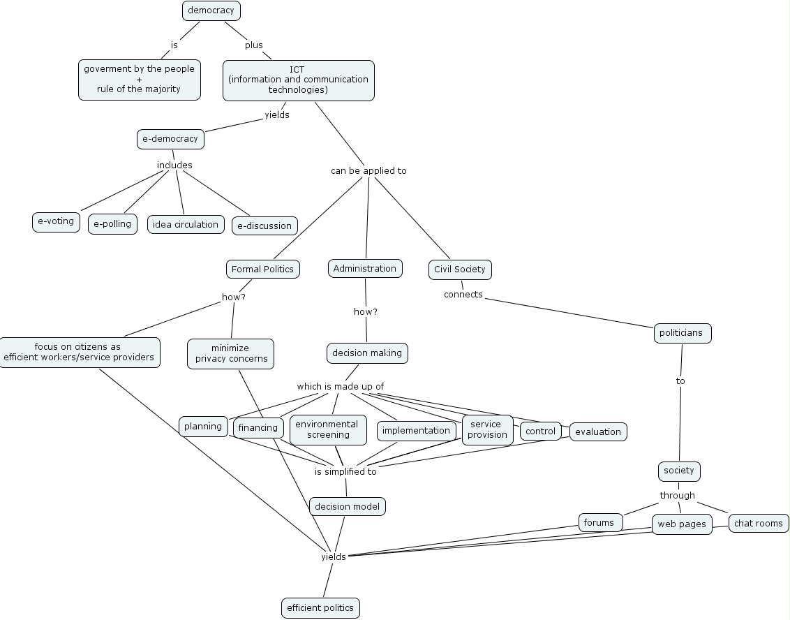
democracy in an it framed society-antoine bridges, e-democracy, forums , civil society, financing, administration, focus on citizens as efficient workers service providers, service provision, implementation, formal politics, idea circulation, efficient politics, web pages, politicians , evaluation, chat rooms, ict (information and communication technologies), decision model, society, e-discussion, decision making, minimize privacy concerns, e-polling, e-voting, democracy, goverment by the people rule of the majority, environmental screening, planning, control