Warning:
JavaScript is turned OFF. None of the links on this page will work until it is reactivated.
If you need help turning JavaScript On, click here.
The Concept Map you are trying to access has information related to:
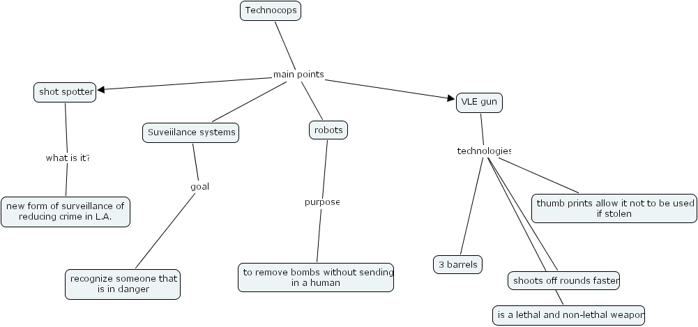
part3a, shoots off rounds faster, new form of surveillance of reducing crime in l.a., thumb prints allow it not to be used if stolen, 3 barrels, vle gun, technocops, shot spotter, recognize someone that is in danger, suveiilance systems, is a lethal and non-lethal weapon, robots, to remove bombs without sending in a human