Warning:
JavaScript is turned OFF. None of the links on this page will work until it is reactivated.
If you need help turning JavaScript On, click here.
The Concept Map you are trying to access has information related to:
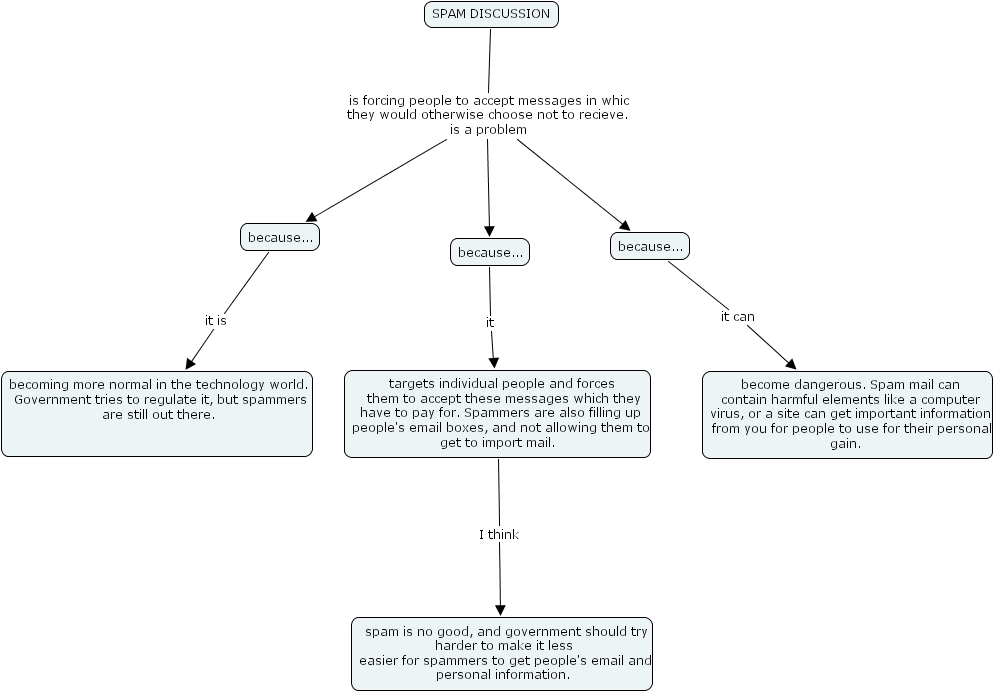
spam discussion, targets individual people and forces them to accept these messages which they have to pay for. spammers are also filling up people's email boxes, and not allowing them to get to import mail., because..., spam discussion, because..., because..., spam is no good, and government should try harder to make it less easier for spammers to get people's email and personal information., become dangerous. spam mail can contain harmful elements like a computer virus, or a site can get important information from you for people to use for their personal gain. , becoming more normal in the technology world. government tries to regulate it, but spammers are still out there.