Warning:
JavaScript is turned OFF. None of the links on this page will work until it is reactivated.
If you need help turning JavaScript On, click here.
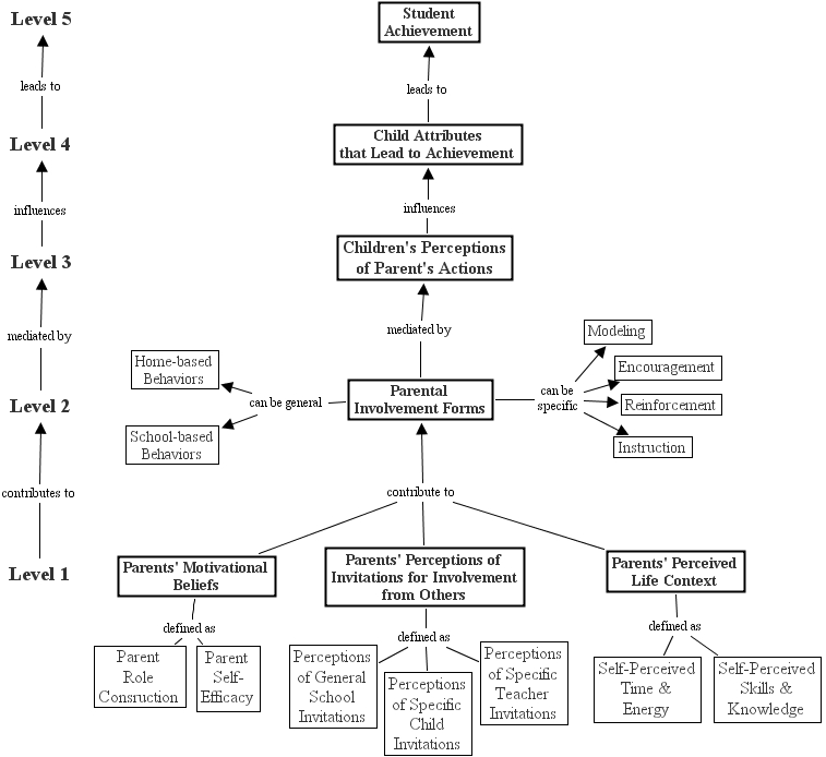
The Concept Map you are trying to access has information related to:
hds model revised full dec 03, level 3, parent self- efficacy, school-based behaviors, self-perceived time & energy, reinforcement, child attributes that lead to achievement, parents' perceptions of invitations for involvement from others, perceptions of specific teacher invitations, home-based behaviors, perceptions of specific child invitations, parental involvement forms, level 1, self-perceived skills & knowledge , modeling, instruction, parent role consruction, parents' motivational beliefs, level 2, level 5, children's perceptions of parent's actions, encouragement, level 4, perceptions of general school invitations, student achievement, parents' perceived life context