Warning:
JavaScript is turned OFF. None of the links on this page will work until it is reactivated.
If you need help turning JavaScript On, click here.
The Concept Map you are trying to access has information related to:
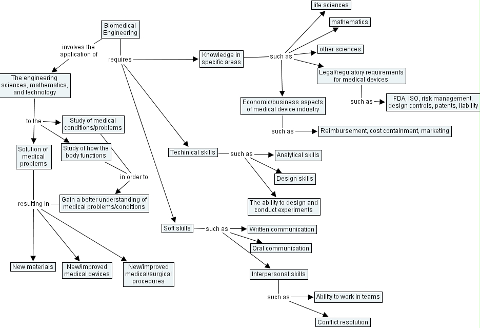
goldberg map2, new materials, biomedical engineering, the engineering sciences, mathematics, and technology, other sciences, solution of medical problems, techinical skills, soft skills, legal regulatory requirements for medical devices, ability to work in teams, life sciences, study of medical conditions problems, new improved medical surgical procedures, design skills, written communication, conflict resolution, the ability to design and conduct experiments, knowledge in specific areas, economic business aspects of medical device industry, oral communication, new improved medical devices, reimbursement, cost containment, marketing, fda, iso, risk management, design controls, patents, liability, gain a better understanding of medical problems conditions, study of how the body functions, interpersonal skills, mathematics, analytical skills