Warning:
JavaScript is turned OFF. None of the links on this page will work until it is reactivated.
If you need help turning JavaScript On, click here.
The Concept Map you are trying to access has information related to:
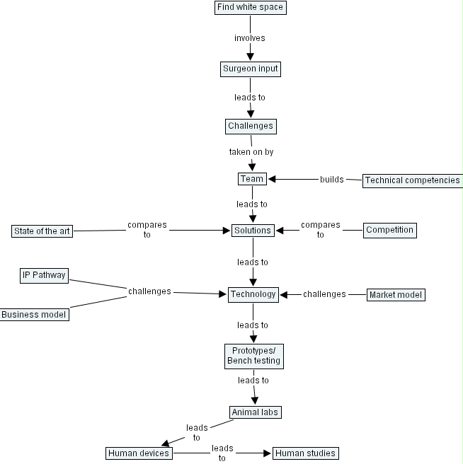
ryan concept map, technical competencies, animal labs, business model, solutions, team, human studies, challenges, human devices, market model, technology, find white space, prototypes bench testing, state of the art, surgeon input, ip pathway, competition