Warning:
JavaScript is turned OFF. None of the links on this page will work until it is reactivated.
If you need help turning JavaScript On, click here.
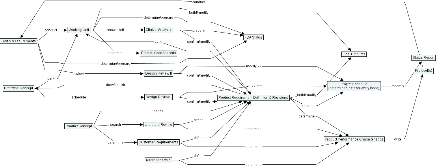
The Concept Map you are trying to access has information related to:
layton concept map (hierarchical format), product requirement definition & revisions, customer requirements, design review i, project schedule (determines date for every node), design review ii, product performance characteristics, clinical analysis, final products, fda status, test & measurements, working unit, prototype concept, product cost analysis, protocol(s), market analysis, status report, product concept, literature review