Warning:
JavaScript is turned OFF. None of the links on this page will work until it is reactivated.
If you need help turning JavaScript On, click here.
The Concept Map you are trying to access has information related to:
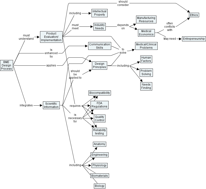
andriacchi map2 (hierarchical format), manufacturing resources, medical economics, bme design process, anatomy, biology, human factors, medical clinical problems, physiology, biomaterials, entrepeneurship, problem solving, communication skills, biocompatibility, quality control, industry needs, needs finding, intellectual property, product evaluation implementation, ethics, engineering, reliability testing, fda regulations, design principles, scientific information