Warning:
JavaScript is turned OFF. None of the links on this page will work until it is reactivated.
If you need help turning JavaScript On, click here.
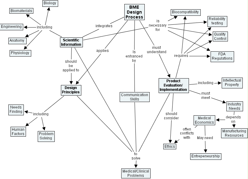
The Concept Map you are trying to access has information related to:
andriacchi t1, design principles, product evaluation implementation, engineering, communication skills, human factors, problem solving, fda regulations, reliability testing, anatomy, bme design process, industry needs, physiology, biology, needs finding, quality control, ethics, intellectual property, biocompatibility, entrepeneurship, biomaterials, medical economics, manufacturing resources, scientific information, medical clinical problems