Warning:
JavaScript is turned OFF. None of the links on this page will work until it is reactivated.
If you need help turning JavaScript On, click here.
The Concept Map you are trying to access has information related to:
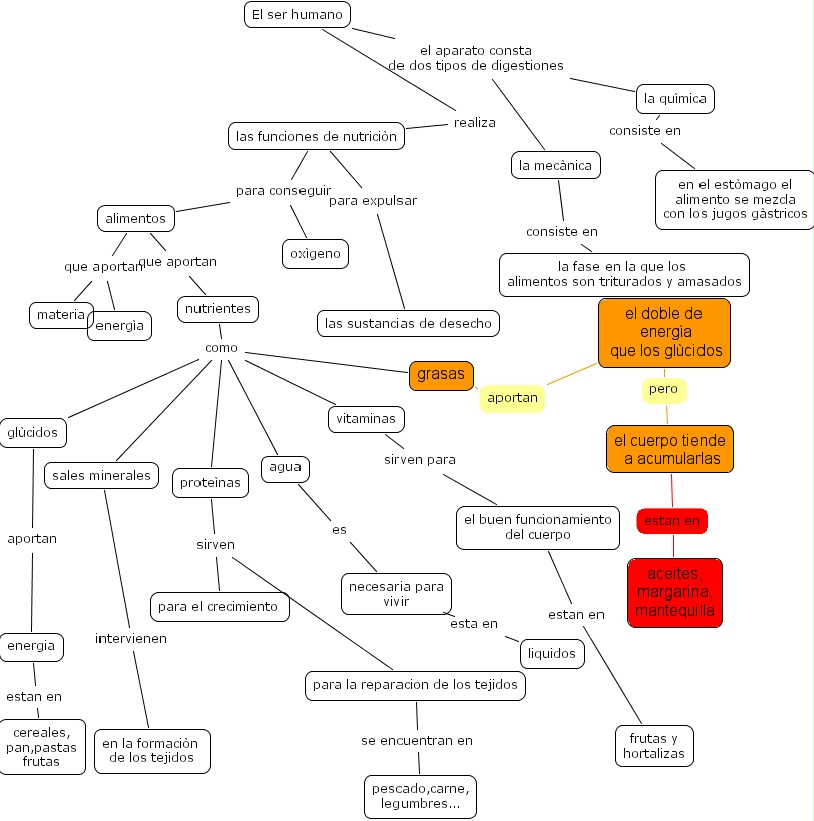
stringmapsolution20, el buen funcionamiento del cuerpo, aceites, margarina, mantequilla, energ�a, agua, prote�nas, las funciones de nutrici�n, en la formaci�n de los tejidos, la fase en la que los alimentos son triturados y amasados, para el crecimiento , el ser humano, nutrientes, la qu�mica, liquidos, materia, ox�geno, pescado,carne, legumbres..., en el est�mago el alimento se mezcla con los jugos g�stricos, energia, vitaminas, sales minerales, para la reparacion de los tejidos, grasas, frutas y hortalizas, cereales, pan,pastas frutas, las sustancias de desecho, la mec�nica, el doble de energ�a que los gl�cidos, necesaria para vivir, alimentos, el cuerpo tiende a acumularlas, gl�cidos