Warning:
JavaScript is turned OFF. None of the links on this page will work until it is reactivated.
If you need help turning JavaScript On, click here.
The Concept Map you are trying to access has information related to:
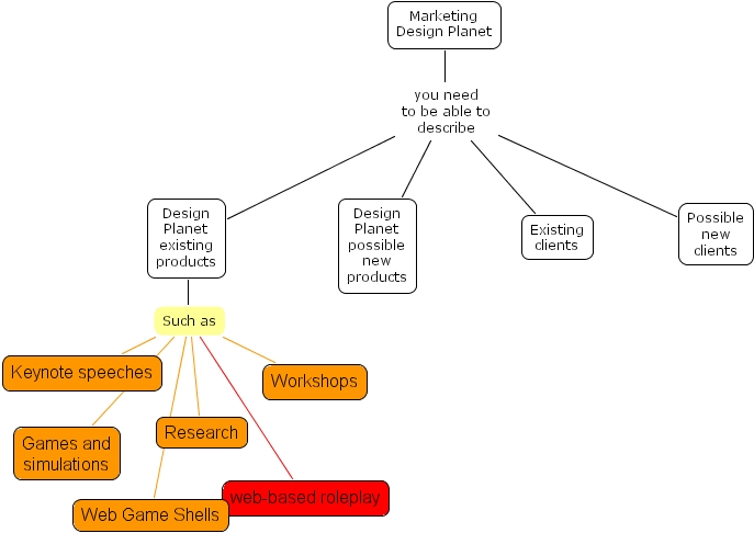
outgoingsolution4, research, possible new clients, games and simulations, design planet existing products, design planet possible new products, web-based roleplay, keynote speeches, web game shells, marketing design planet, workshops, existing clients