Warning:
JavaScript is turned OFF. None of the links on this page will work until it is reactivated.
If you need help turning JavaScript On, click here.
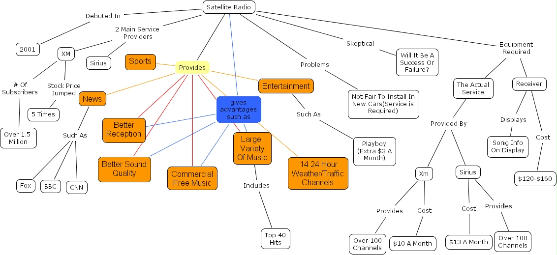
The Concept Map you are trying to access has information related to:
outgoingsolution11, the actual service, bbc, playboy (extra $3 a month), sirius, 5 times, better reception, over 1.5 million, sports, top 40 hits, better sound quality, news, $10 a month, not fair to install in new cars(service is required), cnn, $120-$160, satellite radio, receiver, entertainment, sirius, 2001, commercial free music, will it be a success or failure?, song info on display, over 100 channels, xm, 14 24 hour weather traffic channels, xm, large variety of music, $13 a month, fox, over 100 channels