Warning:
JavaScript is turned OFF. None of the links on this page will work until it is reactivated.
If you need help turning JavaScript On, click here.
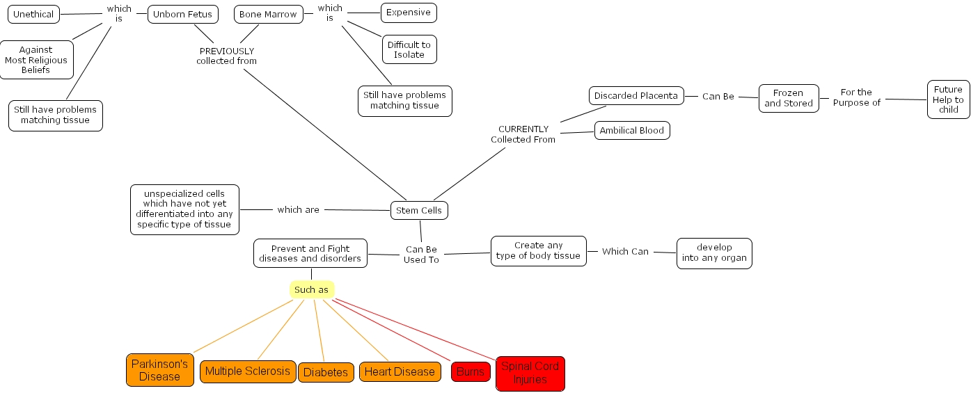
The Concept Map you are trying to access has information related to:
outgoingsolution8, burns, parkinson's disease, difficult to isolate, diabetes, create any type of body tissue, future help to child, ambilical blood, stem cells, bone marrow, heart disease, frozen and stored, against most religious beliefs, unspecialized cells which have not yet differentiated into any specific type of tissue, unethical, still have problems matching tissue, multiple sclerosis, spinal cord injuries, discarded placenta, unborn fetus, expensive, still have problems matching tissue, develop into any organ, prevent and fight diseases and disorders