Warning:
JavaScript is turned OFF. None of the links on this page will work until it is reactivated.
If you need help turning JavaScript On, click here.
The Concept Map you are trying to access has information related to:
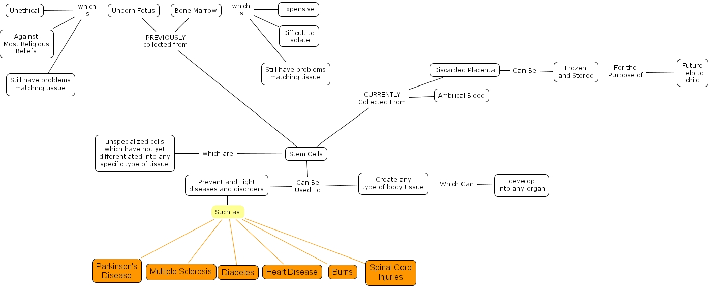
outgoingcase8, ambilical blood, against most religious beliefs, spinal cord injuries, parkinson's disease, still have problems matching tissue, develop into any organ, unspecialized cells which have not yet differentiated into any specific type of tissue, unethical, expensive, burns, future help to child, stem cells, frozen and stored, unborn fetus, still have problems matching tissue, discarded placenta, multiple sclerosis, diabetes, create any type of body tissue, heart disease, difficult to isolate, bone marrow, prevent and fight diseases and disorders