Warning:
JavaScript is turned OFF. None of the links on this page will work until it is reactivated.
If you need help turning JavaScript On, click here.
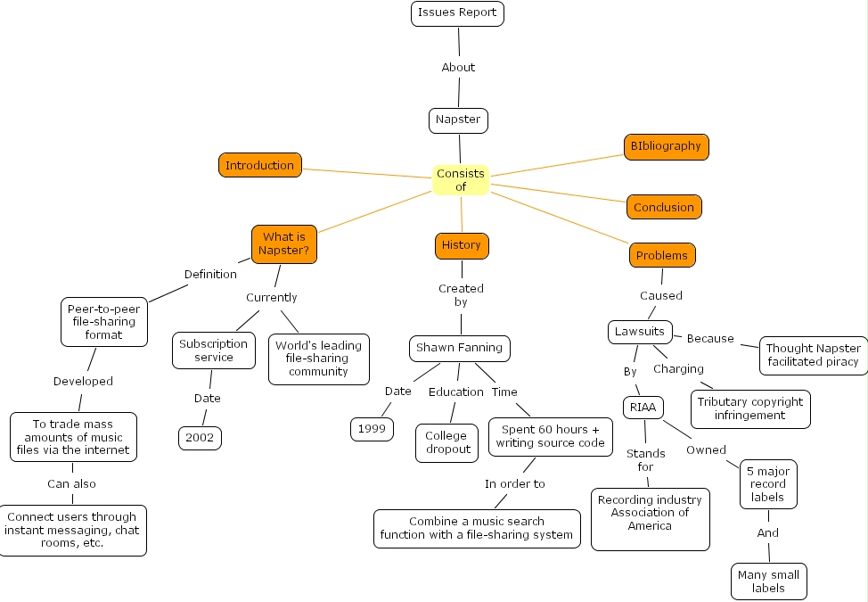
The Concept Map you are trying to access has information related to:
outgoingcase7, history, problems, 2002, introduction, 5 major record labels, peer-to-peer file-sharing format, recording industry association of america , college dropout, world's leading file-sharing community, subscription service, bibliography, connect users through instant messaging, chat rooms, etc., combine a music search function with a file-sharing system, 1999, lawsuits, thought napster facilitated piracy, shawn fanning, conclusion, issues report, what is napster?, tributary copyright infringement, napster, to trade mass amounts of music files via the internet, riaa, many small labels, spent 60 hours writing source code