Warning:
JavaScript is turned OFF. None of the links on this page will work until it is reactivated.
If you need help turning JavaScript On, click here.
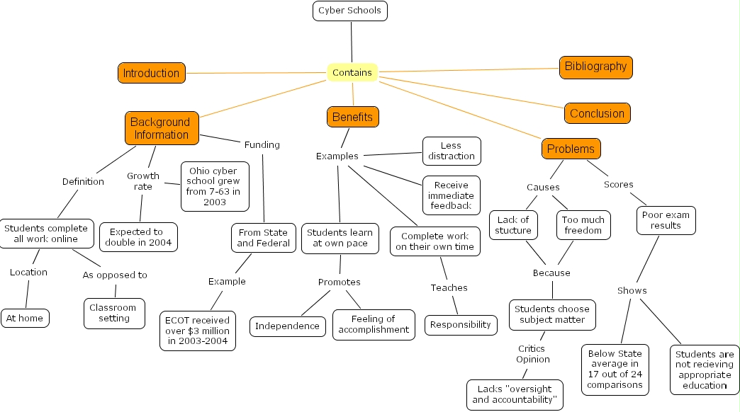
The Concept Map you are trying to access has information related to:
outgoingcase6, complete work on their own time, poor exam results, expected to double in 2004, lacks oversight and accountability , conclusion, independence, responsibility, ohio cyber school grew from 7-63 in 2003, benefits, feeling of accomplishment, classroom setting, students complete all work online, below state average in 17 out of 24 comparisons, receive immediate feedback, ecot received over $3 million in 2003-2004, background information, cyber schools, less distraction, problems, introduction, lack of stucture, students learn at own pace, bibliography, at home, students are not recieving appropriate education, students choose subject matter, too much freedom, from state and federal