Warning:
JavaScript is turned OFF. None of the links on this page will work until it is reactivated.
If you need help turning JavaScript On, click here.
The Concept Map you are trying to access has information related to:
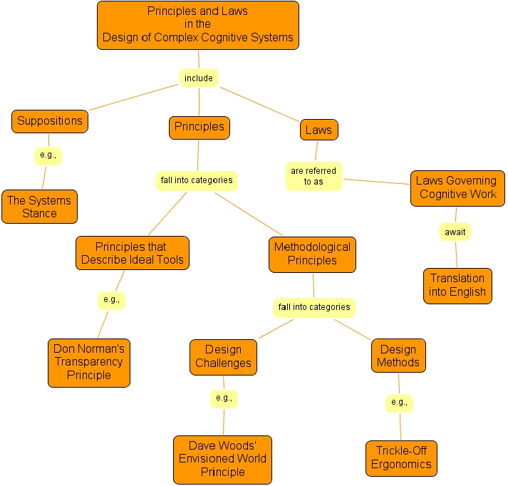
balancecase6, principles and laws in the design of complex cognitive systems, the systems stance, principles that describe ideal tools, laws governing cognitive work, don norman's transparency principle, design challenges, design methods, translation into english, dave woods' envisioned world principle, laws, principles, methodological principles, suppositions, trickle-off ergonomics