Warning:
JavaScript is turned OFF. None of the links on this page will work until it is reactivated.
If you need help turning JavaScript On, click here.
The Concept Map you are trying to access has information related to:
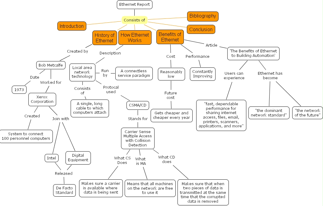
outgoingcase5, system to connect 100 personnel computers, a connectless service paradigm, 1973, de facto standard, intel, bibliography, makes sure that when two pieces of data is transmitted at the same time that the corrupted data is removed, carrier sense multiple access with collision detection, makes sure a carrier is available where data is being sent, xerox corporation, benefits of ethernet, how ethernet works, fast, dependable performance for sharing internet access, files, email, printers, scanners, applications, and more , 'the benefits of ethernet to building automation', csma cd, bob metcalfe, gets cheaper and cheaper every year, the dominant network standard , local area network technology, digital equipment, reasonably low, conclusion, means that all machines on the network are free to use it, a single, long cable to which computers attach, introduction, ethernet report, the network of the future , history of ethernet, constantly improving