Warning:
JavaScript is turned OFF. None of the links on this page will work until it is reactivated.
If you need help turning JavaScript On, click here.
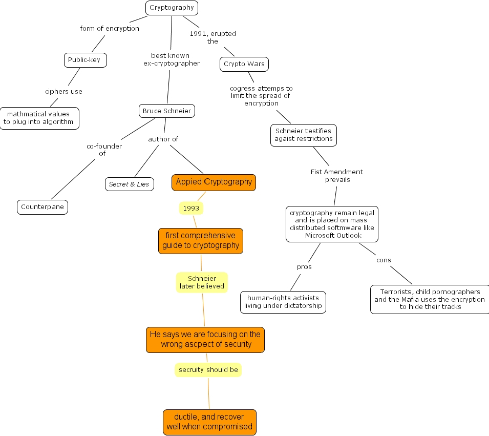
The Concept Map you are trying to access has information related to:
stringmapcase14, secret & lies, counterpane, first comprehensive guide to cryptography, public-key , cryptography remain legal and is placed on mass distributed softmware like microsoft outlook, appied cryptography, crypto wars, mathmatical values to plug into algorithm , cryptography, ductile, and recover well when compromised, bruce schneier, he says we are focusing on the wrong ascpect of security, schneier testifies agaist restrictions, terrorists, child pornographers and the mafia uses the encryption to hide their tracks, human-rights activists living under dictatorship