Warning:
JavaScript is turned OFF. None of the links on this page will work until it is reactivated.
If you need help turning JavaScript On, click here.
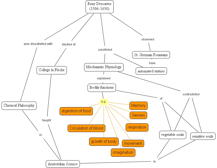
The Concept Map you are trying to access has information related to:
outgoingcase17, college la fleche, mechanistic physiology, automated statues, respiration, circulation of blood, st. germain fountains, rene descartes (1596-1650), classical philosophy, digestion of food, sensitive souls, memory, movement, vegetable souls, aristotelian science, imagination, bodily functions, senses, growth of body