Warning:
JavaScript is turned OFF. None of the links on this page will work until it is reactivated.
If you need help turning JavaScript On, click here.
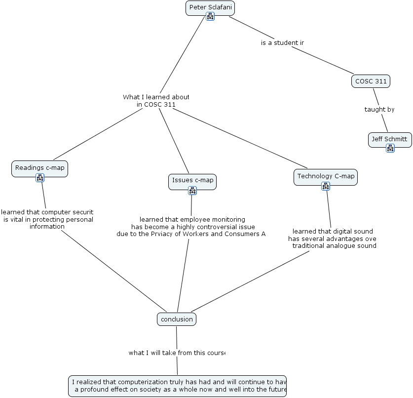
The Concept Map you are trying to access has information related to:
pete sclafani 2, readings c-map, technology c-map, cosc 311, conclusion, peter sclafani, i realized that computerization truly has had and will continue to have a profound effect on society as a whole now and well into the future., issues c-map, jeff schmitt