Warning:
JavaScript is turned OFF. None of the links on this page will work until it is reactivated.
If you need help turning JavaScript On, click here.
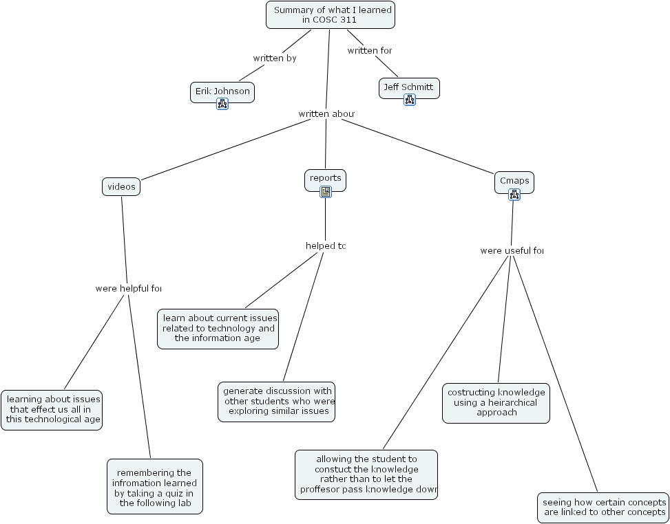
The Concept Map you are trying to access has information related to:
summary report, costructing knowledge using a heirarchical approach, learn about current issues related to technology and the information age , jeff schmitt, erik johnson, seeing how certain concepts are linked to other concepts, generate discussion with other students who were exploring similar issues, learning about issues that effect us all in this technological age, remembering the infromation learned by taking a quiz in the following lab, cmaps, videos, allowing the student to constuct the knowledge rather than to let the proffesor pass knowledge down, reports, summary of what i learned in cosc 311