Warning:
JavaScript is turned OFF. None of the links on this page will work until it is reactivated.
If you need help turning JavaScript On, click here.
The Concept Map you are trying to access has information related to:
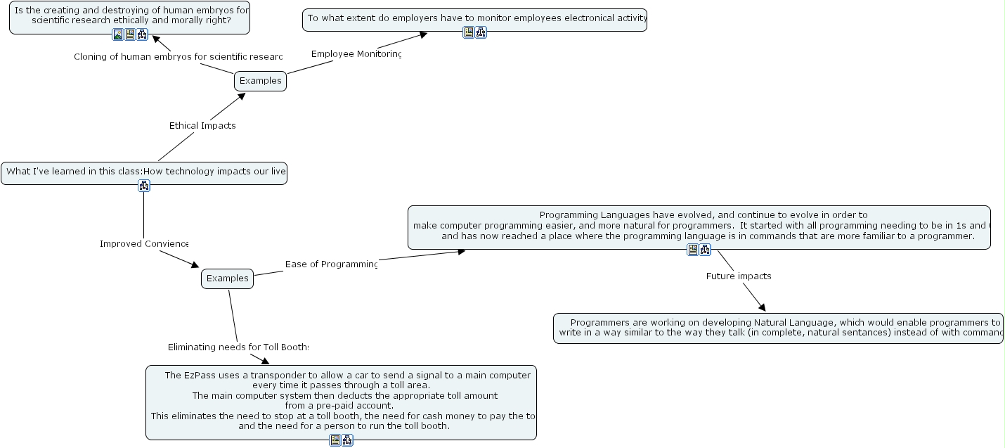
summery, programmers are working on developing natural language, which would enable programmers to write in a way similar to the way they talk (in complete, natural sentances) instead of with commands., programming languages have evolved, and continue to evolve in order to make computer programming easier, and more natural for programmers. it started with all programming needing to be in 1s and 0s, and has now reached a place where the programming language is in commands that are more familiar to a programmer., what i've learned in this class how technology impacts our lives, examples, to what extent do employers have to monitor employees electronical activity?, the ezpass uses a transponder to allow a car to send a signal to a main computer every time it passes through a toll area. the main computer system then deducts the appropriate toll amount from a pre-paid account. this eliminates the need to stop at a toll booth, the need for cash money to pay the toll, and the need for a person to run the toll booth. , examples, is the creating and destroying of human embryos for scientific research ethically and morally right?