Warning:
JavaScript is turned OFF. None of the links on this page will work until it is reactivated.
If you need help turning JavaScript On, click here.
The Concept Map you are trying to access has information related to:
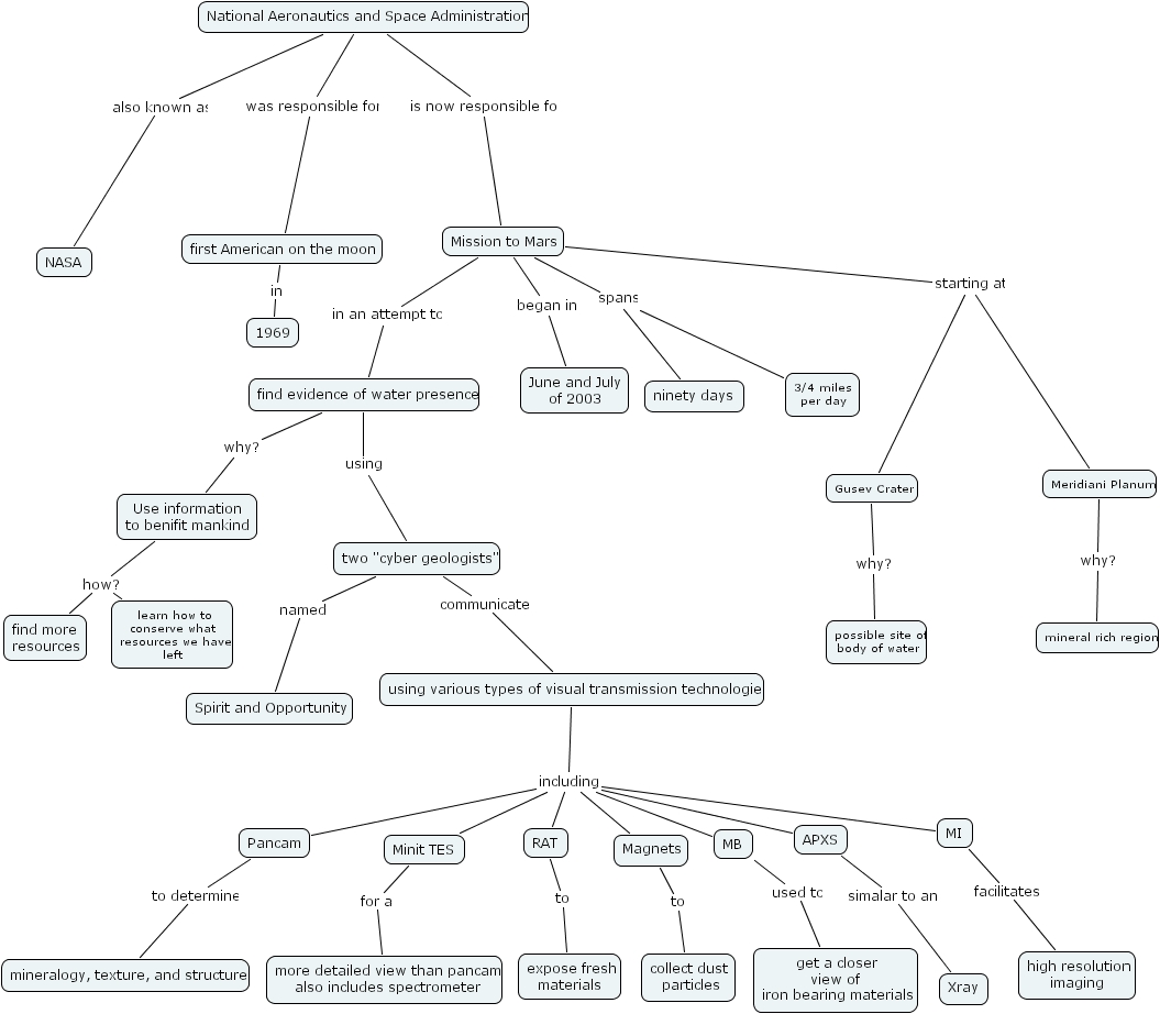
forum 4, two cyber geologists , national aeronautics and space administration, high resolution imaging, find more resources, using various types of visual transmission technologies, collect dust particles, rat, first american on the moon, spirit and opportunity, learn how to conserve what resources we have left, get a closer view of iron bearing materials, apxs, ninety days , gusev crater, use information to benifit mankind, find evidence of water presence, meridiani planum, mb, nasa, xray, magnets, mission to mars, possible site of body of water, june and july of 2003, 1969, more detailed view than pancam also includes spectrometer, 3 4 miles per day, mi, minit tes, mineralogy, texture, and structure, pancam, mineral rich region, expose fresh materials