Warning:
JavaScript is turned OFF. None of the links on this page will work until it is reactivated.
If you need help turning JavaScript On, click here.
The Concept Map you are trying to access has information related to:
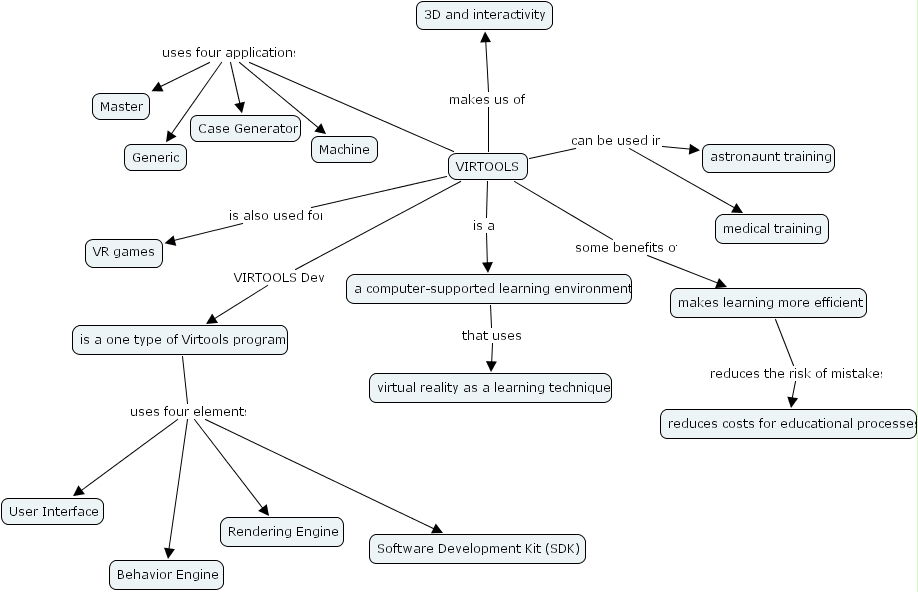
virtools cmap, software development kit (sdk), 3d and interactivity, rendering engine, reduces costs for educational processes, is a one type of virtools program, virtual reality as a learning technique, astronaunt training, makes learning more efficient, medical training, virtools, machine, behavior engine, generic, a computer-supported learning environment, case generator, vr games, master, user interface