Warning:
JavaScript is turned OFF. None of the links on this page will work until it is reactivated.
If you need help turning JavaScript On, click here.
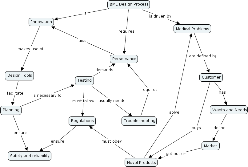
The Concept Map you are trying to access has information related to:
cmap 69, troubleshooting, market, planning, novel products, testing, design tools, innovation, medical problems, safety and reliability, regulations, perservance, wants and needs, customer, bme design process