Warning:
JavaScript is turned OFF. None of the links on this page will work until it is reactivated.
If you need help turning JavaScript On, click here.
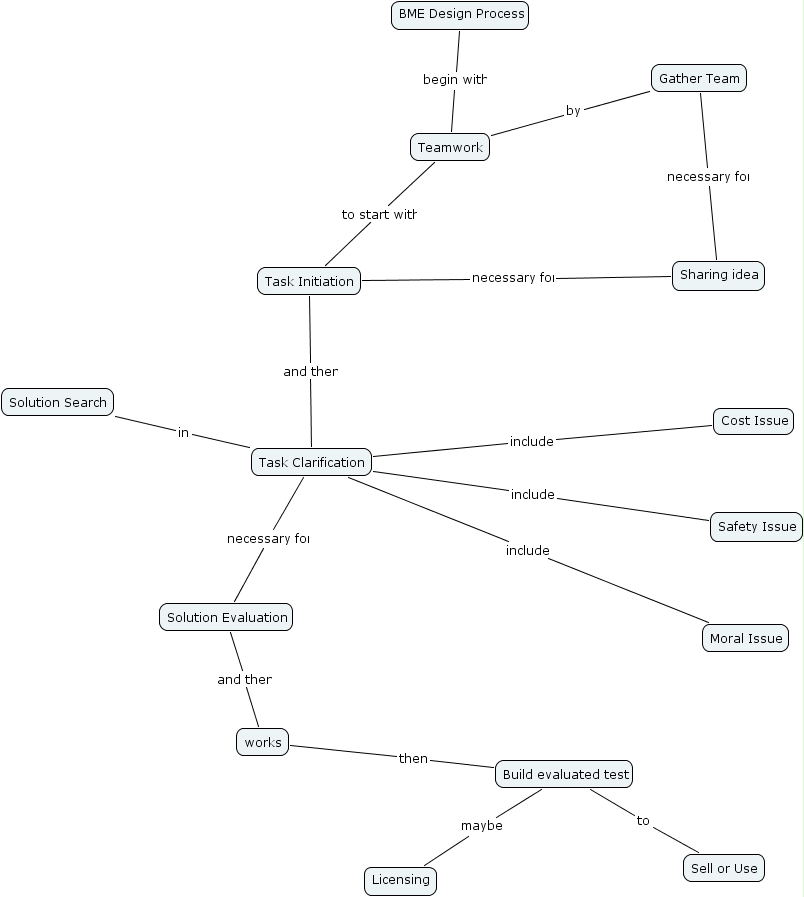
The Concept Map you are trying to access has information related to:
cmap 55, licensing, bme design process, safety issue, sharing idea, task initiation, cost issue, solution search, works, build evaluated test, task clarification, sell or use, gather team, teamwork, solution evaluation, moral issue