Warning:
JavaScript is turned OFF. None of the links on this page will work until it is reactivated.
If you need help turning JavaScript On, click here.
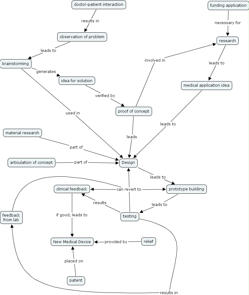
The Concept Map you are trying to access has information related to:
cmap 19, research, proof of concept, clinical feedback, doctor-patient interaction, relief, idea for solution, design, articulation of concept, observation of problem, testing, brainstorming, new medical device, funding application, prototype building, feedback from lab, patent, medical application idea, material research