Warning:
JavaScript is turned OFF. None of the links on this page will work until it is reactivated.
If you need help turning JavaScript On, click here.
The Concept Map you are trying to access has information related to:
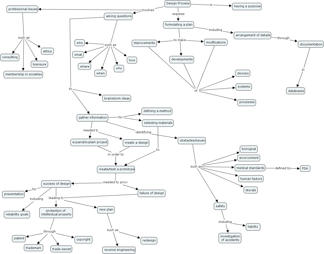
cmap 118, consulting, professional issues, databases, licensure, expand explain project, morals, improvements, copyright, who, processes, human factors, having a purpose, liability, new plan, obstacles issues, when, developments, systems, investigation of accidents, membership in societies, defining a method, arrangement of details, design process, fda, modifications, patent, safety, documentation, asking questions, environment, redesign, why, ethics, devices, success of design, create a design, reliability goals, how, reverse engineering, failure of design, biological, trademark, where, formulating a plan, create test a prototype, trade secret, presentation, what, medical standards, gather information, brainstorm ideas, selecting materials, protection of intellectual property