Warning:
JavaScript is turned OFF. None of the links on this page will work until it is reactivated.
If you need help turning JavaScript On, click here.
The Concept Map you are trying to access has information related to:
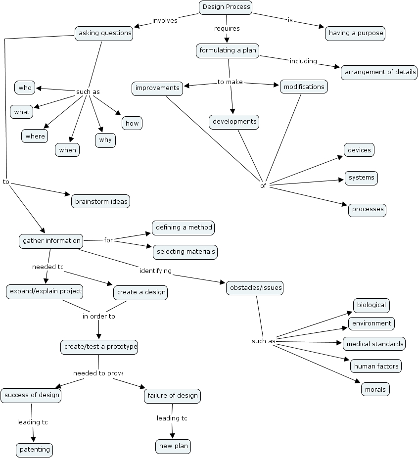
cmap 16, defining a method, expand explain project, modifications, why, formulating a plan, morals, brainstorm ideas, when, design process, processes, new plan, what, create a design, patenting, environment, improvements, who, how, failure of design, biological, create test a prototype, having a purpose, arrangement of details, asking questions, selecting materials, systems, gather information, success of design, medical standards, developments, where, devices, obstacles issues, human factors