Warning:
JavaScript is turned OFF. None of the links on this page will work until it is reactivated.
If you need help turning JavaScript On, click here.
The Concept Map you are trying to access has information related to:
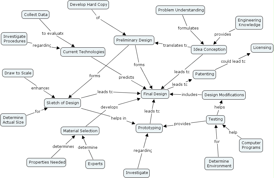
cmap 15, determine environment, investigate procedures, determine actual size, investigate, computer programs, prototyping, develop hard copy, collect data, testing, final design, engineering knowledge, draw to scale, idea conception, design modifications, sketch of design, patenting, properties needed, licensing, current technologies, problem understanding, material selection, experts, preliminary design