Warning:
JavaScript is turned OFF. None of the links on this page will work until it is reactivated.
If you need help turning JavaScript On, click here.
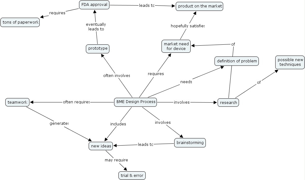
The Concept Map you are trying to access has information related to:
cmap 12, tons of paperwork, prototype, possible new techniques, research, teamwork, product on the market, fda approval, brainstorming, bme design process, market need for device, new ideas, definition of problem, trial & error