Warning:
JavaScript is turned OFF. None of the links on this page will work until it is reactivated.
If you need help turning JavaScript On, click here.
The Concept Map you are trying to access has information related to:
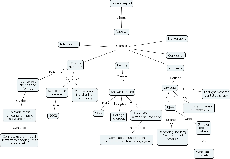
napster, what is napster?, shawn fanning, college dropout, introduction, 2002, issues report, history, connect users through instant messaging, chat rooms, etc., bibliography, subscription service, problems, thought napster facilitated piracy, many small labels, napster, spent 60 hours writing source code, 1999, combine a music search function with a file-sharing system, tributary copyright infringement, recording industry association of america , lawsuits, peer-to-peer file-sharing format, riaa, world's leading file-sharing community, conclusion, to trade mass amounts of music files via the internet, 5 major record labels