Warning:
JavaScript is turned OFF. None of the links on this page will work until it is reactivated.
If you need help turning JavaScript On, click here.
The Concept Map you are trying to access has information related to:
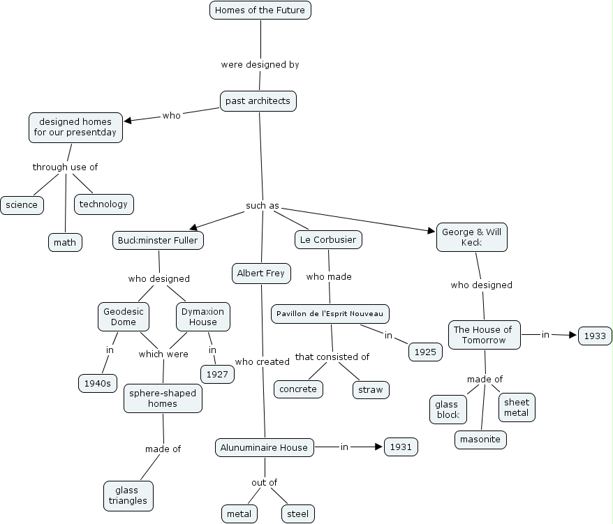
test, concrete, sphere-shaped homes, homes of the future, pavillon de l'esprit nouveau, alunuminaire house, 1931, buckminster fuller, geodesic dome, the house of tomorrow, masonite, le corbusier, 1940s, 1925, technology, steel, straw, sheet metal, glass block, albert frey, designed homes for our presentday, science, 1927, glass triangles, math, dymaxion house, past architects, george & will keck, metal, 1933