Warning:
JavaScript is turned OFF. None of the links on this page will work until it is reactivated.
If you need help turning JavaScript On, click here.
The Concept Map you are trying to access has information related to:
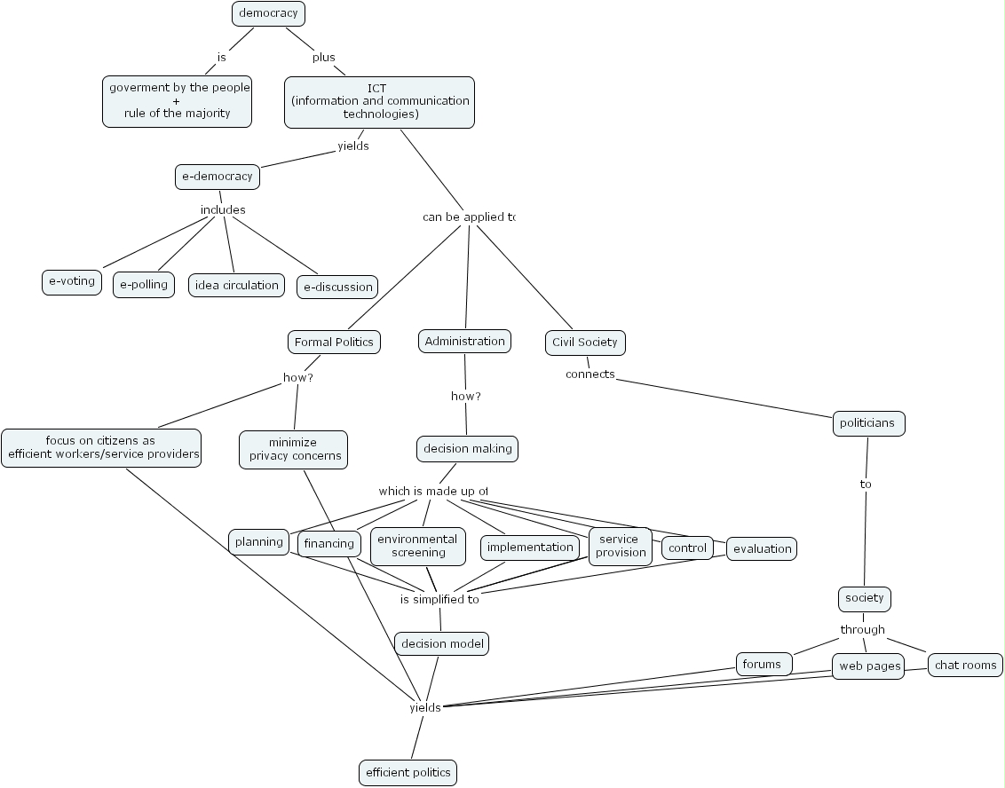
forum 3, minimize privacy concerns, e-polling, civil society, efficient politics, society, environmental screening, financing, chat rooms, forums , politicians , decision making, decision model, web pages, evaluation, democracy, planning, formal politics, implementation, administration, goverment by the people rule of the majority, focus on citizens as efficient workers service providers, ict (information and communication technologies), e-discussion, e-voting, e-democracy, idea circulation, control, service provision